
As radiology department information systems become increasingly complex, the task of providing efficient and cost-effective service and support can be difficult, especially with limited staffing resources. The use of wikis can help, however, according to the University of Maryland Medical Center (UMMC) in Baltimore.
A wiki is a Web-based, open-source knowledge management tool designed to create a collaborative authoring environment that allows editing by all users -- even those who may lack knowledge of complex Web programming techniques. At UMMC, a wiki provides an always accessible technical resource about the radiology department's RIS, PACS, speech recognition system, and other ancillary systems, according to an article published online in the Journal of Digital Imaging (January 30, 2009).
The wiki is designed to manage department IT knowledge and to make information available as quickly as possible to IT team members for addressing system failures and other problems, according to lead author Christopher Meenan, director of clinical information services.
The need for a readily accessible, comprehensive, and up-to-date knowledge management system for UMMC's radiology-related information support teams was predicated on three challenges, according to the institution. UMMC has a variety of IT systems, each with its own hardware platform, operating system, Web software, and databases. Second, each may require different system administration tools and specialized expertise, all of which need to be available to provide rapid, around-the-clock support for all the systems.
The third challenge was to maintain an "institutional memory" of why things are the way they are in the ever-changing environment of healthcare IT and to be able to immediately access superseded information, if necessary.
The cost of establishing the UMMC knowledge management system was minimal. It consists of a server installed in the hospital data center that uses the Gentoo Linux operating system, a MySQL open-source database, Web server software, database management software, and free MediaWiki software (www.mediawiki.org).
Twelve staff members of the radiology IT support team created 248 pages of content, and they subsequently spend an average of one hour per week updating, editing, and contributing content.
The knowledge management system includes the following components:
- Mission statement
- Team information, i.e., staffing structure, work calendar, meeting schedules
- Contact information, including technical configurations and firewalls for remote users (teleradiology) and other off-campus sites
- Support documentation for each vendor and system type, overview of system architecture, departmental workflow descriptions, and troubleshooting information
- System administration information, including "cookbooks" for routine maintenance and backup, patch management information, and configuration scripts
- Status and information about new projects
- PC support information for all of the department's computers
- Reports, policies and procedures, telephone support numbers, and general help
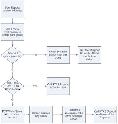
Decision support trees showing well-defined troubleshooting paths have been developed both for systems with a high degree of complexity and for those seldom requiring support. These are used for escalation plans, so that users know when it is appropriate to contact other team members and/or vendors for support. The system also has a robust search function, according to UMMC.
![]() |
| A sample decision support tree. Permission to reproduce courtesy of Springer, publisher of the Journal of Digital Imaging. |
A history function in the wiki software tracks all changes and maintains historical page views. This feature is very useful in case it's necessary to revert to prior software updates, for example, the authors wrote.
In addition to members of the radiology IT support team, the knowledge management system can be accessed by management and department staff who request access. Meenan reports that in an 18-month period starting in 2007, the site recorded 20,647 page views. Forty-five percent of the radiology IT team utilize it during normal business hours, and 55% use it after normal hours.
The ease of editing and adding to the system keeps the knowledge management system comprehensive and accurate. Although no formal analyses have been conducted, the institution believes the benefit of staff members being able to access all necessary information in a well-organized, central location far outweighs the time investment to create and update the wiki.
By Cynthia E. Keen
AuntMinnie.com staff writer
February 19, 2009
Related Reading
Communication and prevention are key to minimizing PACS downtime effects, May 19, 2008
Copyright © 2009 AuntMinnie.com




















